您所在位置: 首页 党团工作 团学资讯

团学资讯

你问我答|毕业了,团员组织关系怎么转?这份指引要收藏好!

发布日期: 2024-06-04

                                                 盛夏光阴,又是一年毕业季

首先预祝同学们圆满完成学业!
在即将进入“新的学校”深造
或者走上新的工作岗位之际
团员们记得
做好团员档案和组织关系转接
赶快小本本记下来
一图在手,转接无忧哦!

一图读懂


1.png

2.png

3.png

4.png

6.png


毕业学生团员团组织关系转接


7.jpg
8.jpg
9.jpg
10.jpg
11.jpg
12.jpg
13.jpg





 团组织关系转接


01


13.png

点开“广东共青团”“12355青年之声”公众号,进入“智慧团建”主页,点击“组织关系转接


02



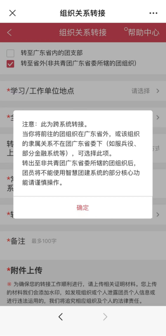
省内转接选择“转至广东省内的团支部”,省外转接选择“转至省外(非共青团广东省委员会所辖的团支部)”


14.png
▲ 省内转接图


15.png

16.png
▲ 省外转接图

03


仅 2024 年毕业生才可选择“应届毕业生”, 2024 年之前的毕业生需填写“非应届毕业生”,请根据实际情况如实填写“转出原因”和将去往的学习或工作单位。


17.png

18.png

04



转至省内:可通过搜索选择将要去往的学习/工作单位名称,系统将自动填充单位注册地址,便于团员找到需要转入的团组织。(团员可通过搜索单位全称或关键字找到对应的学习/工作单位)

转至省外(非共青团广东省委员会所辖的团组织):“全团组织转接”这一栏需要团员根据自身情况搜索学校或者公司的团支部等。“学习/工作单位”这一栏需要团员亲自填写将去往的学习/工作单位(全称)“单位地址”这一栏系统将自动生成转入组织所在单位地址。


19.png

05


附件上传:

若是升学,可上传下一学习单位的录取通知书、学生证等材料;

若是工作,可上传工作单位的劳动合同、三方协议、实习协议、入职证明、在职证明等材料;

若是未落实工作,可上传房屋租赁合同、所在地居住证、户口本(户主页 本人页)或身份证等材料;

若是参军入伍,可上传入伍通知书等材料。


20.png

06



团员成功提交转接申请后,可在首页点击“我的消息”,转接页面中点击“组织关系转接记录”选择某一条具体的组织关系转接记录,点击进入查看详情,在详情页面点击标红的组织名称,就会弹出该组织的联系方式,团员可以通过电话或邮件形式联系组织审核。


22.png


23.png

转至省外团组织的团员,需团员本人联系转入团组织审核,如无法联系到转入团组织,可联系该转入组织的上级团组织。转至北京、福建团组织的团员,需要在北京、福建的系统上完成团员报到,广东的系统将根据团员报到情况匹配反馈转接结果。

注意:转入团组织为省外团组织需要特别注意,需及时联系转入组织在10个自然日内完成审核,否则系统将自动结束流程,需重新发起申请




 团组织关系转接流程分类


一、已落实工作单位的毕业生团员:


23.png


省内

1.勾选 “转至广东省内的团支部”,在 “转入组织”栏,选择搜索公司全称。

2. “转出原因”栏,根据自身情况点击“应届毕业生转接”或“非应届毕业生”。

(工作单位在国内)选择“毕业生团组织已落实工作单位(工作单位有团组织)”。

工作单位在国外)选择“毕业生出国(因公出国/境)”。

3.“学习/工作单位”栏,搜索并填写公司全称。

4.“单位地址”栏,填写公司地址(系统将自动生成)。

5.“点击选择文件”栏,上传证明材料。(劳动合同、三方协议、实习协议、入职证明、在职证明等材料)


省外

1.勾选 “转至省外(非共青团广东省委员会所辖的团组织)”。

2.“学习/工作单位地点”栏,点击选择所属省份。

注意转至福建、北京的团员,需要在对应省份的系统中完成团员报到。

3.“全团转接组织”栏,搜索填写公司全称。

4.“转出团支部的直属上级联系方式”栏、“常用联系人的联系方式”栏,如实填写联系方式。

5.“转出原因”栏,根据自身情况点击“应届毕业生转接”或“非应届毕业生”。

(工作单位在国内)选择“毕业生团组织已落实工作单位(工作单位有团组织)”。

工作单位在国外)选择“毕业生出国(因公出国/境)”。

6.“学习/工作单位”栏、如实填写公司全称与公司地址。

7.“单位地址”栏,填写转入组织所在单位地址(系统将自动生成)。

8.“备注”栏,请按需说明情况。

9.“点击选择文件”栏,上传相关证明材料。

注意!!!

在国外工作,工作(派遣单位)在境内无常设机构的应转接到本人户籍所在地(家庭所在地)村(社区)团组织。

所在单位无团组织或者不具备团条件的,可转至经常居住地或工作单位所在的乡镇、  街道团组织,具体操作如下。


省内

1.“转出原因”栏选择“毕业生团组织已落实工作单位(工作单位无团组织)。

2.“转入组织”栏,选择搜索公司所在村(社区)团支部、或者公司所在地镇(街道)流动团支部 、或者现住所所在地镇(街道)流动团支部。

3.“学习/工作单位”栏,填写公司全称。

4.“单位地址”栏,填写公司地址以便街镇、村(社区)团组织核对是否属于辖区内,便于接收

5.“点击选择文件”栏,上传证明材料。(劳动合同、三方协议、实习协议、入职证明、在职证明等材料)。


省外

   1.“转出原因”栏选择“毕业生团组织已落实工作单位。(工作单位无团组织)

2.“全团转接组织”栏,搜索填写公司所在村(社区)团支部、或者公司所在地镇(街道)流动团支部 、或者现住所所在地镇(街道)流动团支部。

3.“转出团支部的直属上级联系方式”栏、“常用联系人的联系方式”栏,如实填写联系方式。

4.“学习/工作单位”栏、“单位地址”栏,如实填写公司全称与公司地址。

5.“单位地址”栏,填写转入组织所在单位地址(系统将自动生成)。

6“备注”栏,请按需说明情况。

7.“点击选择文件”栏,上传相关证明材料。

注意:乡镇、街道团组织确有接收困难的,可由县级团委建立“流动团员团支部”承担接收责任。


二、离校前尚未落实就业去向的毕业生团员:


24.png


省内

1.勾选 “转至广东省内的团支部”。

2.“转入组织”栏,选择搜索常住地所在地村(社区)团支部,或者常住地镇(街道)团支部。

3.“转出原因”栏,根据自身情况点击“应届毕业生转接”或“非应届毕业生”。

4.“户籍地或居住地址”栏,填写:目前常住地的地址 ,以便街镇、村(社区)团组织核对是否属于辖区内,便于接收。

5.“点击选择文件”栏,上传证明材料。(房屋租赁合同、所在地居住证、户口本(户主页 本人页)或身份证等材料)


省外

1. 勾选 “转至省外(非共青团广东省委员会所辖的团组织)”。

2. “学习/工作单位地点”栏,点击选择所属省份。

注意:转至福建、北京的团员,需要在对应省份的系统中完成团员报到。

3. “全团转接组织”栏,搜索常住地所在地村(社区)团支部,或者常住地镇(街道)团支部

4.“转出团支部的直属上级联系方式”栏、“常用联系人的联系方式”栏,如实填写联系方式。

5.“转出原因”栏,根据自身情况点击“应届毕业生转接”或“非应届毕业生”。

6.“户籍地或居住地址”栏,填写目前常住省份地的地址

7.“备注”栏,请按需说明情况。

8.“点击选择文件”栏,上传相关证明材料。


三、继续升学的毕业生团员组织关系转接:

在转入新学校(学习单位)前,可将团组织关系暂时保留在原就读学校。


25.png

省内

1.勾选 “转至广东省内的团支部”。

2.“转入组织”栏, 依据实际升学学校情况搜索转入组织。

3.“转出原因”栏,根据自身情况点击“应届毕业生转接”或“非应届毕业生”。

4.“毕业去向”栏,选择“普通高校(本科)升普通高校(硕士研究生)”。

5.“学习/工作单位”栏,按学习/工作单位名称搜索升学学校名称,单位地址系统自动填写。

6.“点击选择文件”栏,上传证明材料。(录取通知书、学生证、在校生证明等材料)

注意:原就读学校团组织不得将已升学的毕业生团员组织关系转至团员居住地或户籍所在地。


省外

1.勾选“转至省外(非共青团广东省委所辖的团组织)”。

2.“学习/工作单位地点”栏,点击选择所属省份。

注意转至福建、北京的团员,需要在对应省份的系统中完成团员报到。

3.“全团转接组织”栏,依据实际升学学校情况搜索转入组织 。

4.“转出团支部的直属上级联系方式”栏、“常用联系人的联系方式”栏,如实填写联系方式。

5.“转出原因”栏,根据实际情况点击“应届毕业生转接”或“非应届毕业生”。

6.“学习/工作单位”栏,填写升学学校名称。“单位地址”填写升学学校具体地址。

7.“备注”栏,请按需说明情况。

8.“点击选择文件”栏,上传相关证明材料。

注意:原就读学校团组织不得将已升学的毕业生团员组织关系转至团员居住地或户籍所在地。


四、出国留学和出境学习的毕业生团员组织关系转接:

出国留学和出境学习的毕业生团员组织关系转接:可申请将团组织关系保留在原学校,提交保留组织关系的书面申请且需要与学校负责组织建设的负责人建立联系。在国(境)外期间,应转入“出国留学(出境学习)团员团支部(组织ID:15598508)”集中管理,团员组织关系保留在学校的期限一般不超过5年。


26.png

五、特殊单位:

勾选“转至广东省内团支部”,申请转至“临时中转团组织(组织ID:15606145),并准确填写团员去向;其余转接手续按照线下组织关系转接流程处理。


27.png

参军入伍

1.勾选“转至广东省内的团支部 ”。

2.“转入组织”栏,搜索选择“临时中转团组织(组织ID:15606145)”。

3.“转出原因”栏,根据自身情况点击“应届毕业生转接”或“非应届毕业生”。

4.“学习/工作单位”栏,填写入伍部队名称

5.“点击选择文件”栏,上传证明材料。(入伍通知书等材料)

6.向班级团支部反馈入伍情况,由班级团支部反馈至校团委,约定时间开具纸质介绍信,入伍时连同纸质团籍一同提交至部队团组织。


六、省外升学或工作:

申请转至“非共青团广东省委员会所辖的团组织”,正确选择学习/工作地点,在“全团转接组织”中搜索具体团组织名称并选择具体转入团组织后发起转接。(注意转接至省外的团员,请及时联系转入团组织审核,转入组织超过时间未审核,系统将会自动予以退回)。



团员档案和团组织关系转接
常见问题Q&A
帮你解决所有问题~

一、团员档案类


1.问:团员档案有什么重要作用?



答:团员档案是团员职业生涯中第一份正式档案材料,应当十分珍视。2018年中共中央办公厅印发的《干部人事档案工作条例》明确提出,《中国共产主义青年团入团志愿书》、入团申请书等团员档案材料纳入干部人事档案管理。

2.问:团员档案主要包括哪些材料?



答:团员档案主要包括《中国共产主义青年团入团志愿书》、入团申请书、入团积极分子培养考察(团校学习结业)材料、团员证、团员登记表、团内奖惩材料等。


3.问:首要团员档案是什么?


答:入团志愿书是首要团员档案。

4.问:对建立团员电子档案有什么要求?



答:自2020年起,依托“智慧团建”系统,以新发展团员为重点,建立团员电子档案库。

5.问:学生团员档案如何管理?


答:学生团员档案一般纳入学籍档案进行管理,原则上随学籍档案转移,由学校团组织管理。

6.问:已建立人事档案的团员档案如何管理?


答:已建立人事档案的,由具备人事档案管理权限的用人单位,或由县级及以上公共就业和人才服务机构、授权管理服务机构等人事档案管理服务机构统一管理。

7.问:未建立人事档案的团员档案如何管理?


答:未建立人事档案的,一般由县级团委统一管理,有条件的地方也可由乡镇、街道团组织管理。

8.问:团员档案遗失如何处理?


答:团员档案遗失或不完整的,一般由其隶属团组织或入团时所在单位团组织出具证明。

9.问:补办团员档案有什么要求?


答:①团员身份核实无误的,可按程序补办团员登记表、团员证等作为团员身份证明,不补办入团志愿书。②补办团员档案及相关证明材料须真实可信,对提供虚假材料和档案的应当追究相关单位和个人的责任。

10.问:团员档案和团员组织关系的去向是否需要一致?


答:团员档案按照档案管理规定,由相关组织或单位统一管理,不一定要和组织关系去向完全一致。对于档案存放在人才市场的毕业学生团员,其组织关系按实际去向转接至工作单位、经常居住地或户籍所在地团组织。

二、组织关系类


1.问:什么是团员组织关系?


答:团员组织关系是指团员对团的基层组织的隶属关系。

2.问:为什么要转接团组织关系?


答:《中国共产主义青年团章程》明确规定,团员由一个基层组织转移到另一个基层组织,必须及时办理组织关系转接手续。无论是继续学习深造,还是参加工作,或是暂时待业,都应及时转接组织关系、交纳团费、参加组织生活。这是每个团员应尽的基本义务。

3.问:不及时转接组织关系会有什么影响?


答:容易造成团员与组织失去联系,无法参加组织生活、行使团员权利、履行团员义务;可能导致团员身份难以核实,在申请入党、参加公务员或事业单位、国有企业招考、参军入伍等方面受到影响;无法参加团内荣誉表彰等。

4.问:团员组织关系如何隶属?


答:每个团员都必须编入团的一个支部。有固定学习、工作单位且单位已经建立团组织的团员,编入其所在单位团组织。

5.问:单位没有团组织,团员组织关系应如何隶属?


答:单位未建立团组织的,一般编入其经常居住地或单位所在地团组织。

6.问:没有固定学习、工作单位的团员,团员组织关系应如何隶属?


答:没有固定学习、工作单位的团员,一般编入本人居住地或户籍所在地团组织。

7.问:团员外出组织关系应如何转接?


答:外出学习、工作、生活6个月以上,并且地点相对固定的,一般应当将其组织关系转至外出地学习、工作单位的团组织或相应属地团组织,具备条件的也可转至“青年之家”或团属青年社团中的团组织。

8.问:团组织接收团员组织关系时是否需要核查档案?


答:团组织接收团员组织关系时,如有必要,可以采取适当方式查核团员档案。

9.问:团员转接组织关系过程中如何管理?


答:对组织关系转出但尚未被接收的团员,原所在团组织仍然负有管理责任。

10.问:团员转接组织关系被拒绝如何处理?


答:团组织不得无故拒转拒接团员组织关系。对于团籍正常、档案和团员身份无误、转接原因和去向的清楚的,团组织应按照要求予以办理。团员认为拒转拒接不合理的,可以向相应上一级团组织反映。

11.问:学生团员毕业后未升学或未落实就业去向,组织关系如何转接?


答:学校学生团员毕业后未升学或未落实就业去向的,一般可在原学校保留组织关系6个月,最长不超过1年,符合条件的应当及时转出。

12.问:学生团员毕业后组织关系转到乡镇、街道应如何管理?


答:对组织关系转至居住地、户籍地所在乡镇、街道的毕业学生团员,乡镇、街道团组织应当主动加强联系服务,持续关注其就业动向,及时跟进做好组织关系转接。

13.问:出国(境)学习工作生活人员中的团员组织关系如何管理?


答:对出国(境)学习工作生活人员中的团员,由出国(境)前所属团组织保留其组织关系。出国(境)团员集中的学校或单位团组织,应当通过建立网上团员社群等方式加强联系服务。出国(境)团员返回后按照规定恢复组织生活。

14.问:什么是流动团员?


答:流动团员是指外出6个月以上且没有转移组织关系的团员。团组织应当通过网络等形式保持联系,跟进做好教育培训、管理服务等工作。

15.问:对流动团员履行义务有什么要求?


答:除团章规定的团员义务外,流动团员应当通过定期报到或电话、网络等方式,主动与保留其组织关系的团组织联系,每半年至少联系1次。流动团员应当主动交纳团费,没有正当理由,连续6个月不交纳团费、不过团的组织生活,或连续6个月不做团组织分配的工作,按照自行脱团予以除名。

16.问:流动团员与团组织失去联系会有什么后果?


答:与团组织失去联系1年以上,将会被停止团籍,停止团籍2年后确实无法取得联系的,按照自行脱团予以除名。这将会给本人的学习工作生活带来难以弥补的影响。

三、操作办理类


1.问:组织关系线上转接和线下转接的关系是怎样的?


答:线下组织关系转接应与线上转接去向一致、同步进行。除参军入伍等转入涉密单位的情况外,线上线下不能相互替代。

2.问:毕业学生团员组织关系转接工作是否与领取毕业证书、学位证书等挂钩?


答:不挂钩。任何学校团组织不得将团员组织关系转接与毕业证书、学位证书发放挂钩,不得以未转接组织关系为由,不正常发放毕业证书、学位证书。

3.问:已找到工作的毕业学生团员,是否可以将团组织关系转往户籍所在地团组织?


答:不可以。此类情况组织关系应转至工作单位团组织。工作单位不具备建团条件的,可转至团员经常居住地或工作单位所在的乡镇、街道团组织。

4.问:团组织在接收审批团员转入申请时应注意哪些问题?


答:一是审核团员的基本信息等;二是与团员本人保持联系,建立微信群等网络社群,及时动态更新团员有关信息和联系方式,安排团员线下报到;三是根据需要可要求流动团员填写《流动团员管理服务告知书》。

5.问:流动团员管理服务告知书如何使用?


答:为防止团员“在网失联”,团组织可根据需要要求流动团员填写《流动团员管理服务告知书》并签字确认,强化团员身份意识、告知流动团员义务责任。比如,转入乡镇(街道)、村(社区)团组织但本人并不在当地的流动团员;毕业后组织关系仍保留在学校的流动团员等。因疫情、工作等原因线下报到确有困难的,团员签名后可向团组织报送电子版。

6.问:组织关系已完成转入的团员,团组织应开展哪些工作?


答:从组织关系转入起,团员就成为团组织的教育管理服务对象。一是与团员保持联系,建立网络社群,结合实际安排团员线下到团支部报到;二是开展“三会两制一课”等组织生活,按期收缴团费;三是团员前往外地工作或学习,应及时按规定将其组织关系转出。

7.问:团员如何依托“智慧团建”系统开展线上转接?


答:团员通过PC端网页版(https://zhtj.youth.cn/zhtj/)或微信小程序(团中央智慧团建云平台)登录“智慧团建”系统,进入“关系转接”版块,根据界面提示操作即可。

团员在转接过程中,如果遇到困难疑问,可登录“智慧团建”系统查询相关工作流程和操作说明,也可按照系统内提供的咨询电话与相应团组织联系。

北京、广东、福建团员请使用各自线上系统进行操作。

毕业生团员组织关系转接去向

你值得拥有的“小地图”


28.png

团员跨省跨系统组织关系转接
操作流程
你值得拥有的“小配方”


29.png

团组织关系转接工作具有重要意义,智慧团建团组织关系就相当于“团员的身份证”看清楚转接的条件和要求,找到接受自己团组织关系的团支部,团组织关系的转接就非常的方便快捷!




会有人一直在毕业季
但总有人在毕业季
在这里团团祝毕业生们
团组织关系转接工作一切顺利
毕业快乐哦~
在新的旅程中
坚守初心、勇往直前!

30.jpg

今年会团委

31.jpg

联系方式

招生热线
020-87470138 020-22693188 020-22693288
地址:广州市白云区太和镇穗丰水均田路363号
校长邮箱:gzdonghuacollege@163.com
党委信箱:gzdhdw@163.com
  • 官方公众号
  • 学院二维码